您目前的位置: 首页» 工作动态» 一作解读 | Genome Biology | HebQTLs揭示小麦同源基因的亚基因组内调控机制及其表达与功能的不平衡性

一作解读 | Genome Biology | HebQTLs揭示小麦同源基因的亚基因组内调控机制及其表达与功能的不平衡性

普通小麦(Triticum aestivum L.)作为异源六倍体作物,其基因组包含A、B、D三个亚基因组,多数基因以“三联体”形式存在(三个同源拷贝)。然而“三联体”内三个同源基因的表达量并非总是均等,存在表达偏移现象(Homeoolog Expression Bias, HEB),即一个或两个同源基因表达量较低,HEB赋予了小麦同源基因高度的表达可塑性,是其适应环境和驯化改良的重要基础。前期研究表明HEB与转座子和表观遗传修饰等因素具有显著相关性,但是,HEB模式在不同小麦材料中是否存在变异,HEB是否受遗传因子调控,这些问题一直悬而未决。

近日,西北农林科技大学农学院许盛宝教授团队,在国际著名学术期刊《Genome Biology》上发表了题为 “HebQTLs reveal intra-subgenome regulation inducing unbalanced expression and function among bread wheat homoeologs” 的研究论文,通过分析课题组前期产生的406份小麦核心种质资源的根系转录组数据,在群体水平上系统解析了小麦同源基因表达偏移的遗传基础。


img
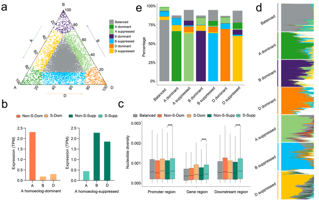
1. HEB模式在不同小麦材料间存在广泛变异


首先,对“三联体”内三个同源基因在群体中的平均表达量进行均一化,并根据相对表达量将其定位于三元图上,定义其表达偏移类型(Global类型)。然后将三个同源基因在每个样本中的表达量进行均一化,定义其在每个样本中的表达偏移类型(Sample类型)。通过比较Global类型和Sample类型,发现“三联体”偏移类型在不同小麦材料间存在广泛变异,为鉴定HEB调控因子提供了丰富的线索和群体基础。


2. 创新HEB量化模型与遗传定位


为了量化每个“三联体”的表达偏移程度,在三元图中将Global位置分别与406个Sample位置通过线段连接,通过计算每个线段的“欧几里得距离”,直观反映偏移程度,即距离越大,则该材料HEB模式与群体类型差异越显著。但是,三元图中的线段,除了距离属性,还具有方向属性,即方向不同则代表HEB类型不同,因此进一步将三元图根据Global位置划分为六个区域,同一区域内线段具有相似方向,从而将表达偏移类型和程度转化为一维变量,实现了对HEB的精确量化。最后,将该一维变量作为表型,利用GWAS共鉴定到14,727个调控HEB的遗传位点(hebQTL),首次发现直接调控HEB的遗传位点。


3. HEB驱动力来自于亚基因组内调控


通过分别计算hebQTL对三个同源基因表达量的遗传效应,发现绝大部分hebQTL只调控与其位于同一个亚基因组的同源基因,类似于三个车间(A、B、D亚基因组)各有自己的“监工”(hebQTLs),监工只负责指挥本车间工人(同源基因),极少存在跨车间指挥,说明HEB驱动力来自于亚基因组内调控,而非亚基因组间互作,多个双亲遗传分离群体也验证了该规律。进一步研究发现,hebQTLs往往下调被调控同源基因的表达量,从而产生HEB,而且被调控同源基因往往伴随着更高的遗传变异累积和相对弱化的生物学功能。


4. 同源基因间存在表达剂量补偿效应


对于每个“三联体”,通过比较“表达量平衡”型小麦材料和“表达量偏移”型小麦材料间,每个同源基因的绝对表达水平,发现同源基因被hebQTL下调表达时,38.4%“三联体”中剩余同源基因会上调自身表达量,从而补偿因同伴“偷懒”所造成的总表达量损失。值得注意的是,在不少情况下,补偿后的总表达量甚至比完全平衡状态时更高,揭示了多倍体基因组维持功能稳定和灵活性的精妙策略。


img


本研究hebQTL的鉴定,为未来小麦分子设计育种提供了新工具和新思路。传统研究方法主要关注单个基因的“有无”或“强弱”,本研究结果说明可以通过选择或编辑特定的hebQTL位点,精准调控三个同源基因之间的“相对工作量分配”,从而更充分地利用多倍体优势,优化农艺性状。

西北农林科技大学农学院王晓明副教授为该论文通讯作者和第一作者,硕士研究生刘育秀和博士研究生赵鹏为共同第一作者,许盛宝教授、吉万全教授、王晓杰教授和青年教师史雪参与了研究指导。本研究得到了国家重大科技专项资助。

全文链接:https://doi.org/10.1186/s13059-025-03694-4

转载自微信公众号 : 小麦研究联盟